カスタマーレビュー
*注:一部のレビューはGoogle翻訳によって処理されています。認証:なし
スマートホームプラットフォーム:なし
モデル番号:T2DC
ドアを開く:カード、パスワード、カード+パスワード
カード容量:1600
パスワード容量:1600
読み取り距離:2~6cm
作業電圧:DC9-16V
静電流:≤100mA
防水:サポート
防水タッチスクリーンアクセス制御システム,125KHz 13.56MHz,RFID,スタンドアロン
この製品は非接触近接カードとパスワードアクセス制御オールインワンマシンです。 Emおよびmifareカードをサポートし、wiegand入出力をサポートします。 現在、最先端のシングルドアコントローラーの1つです。 ハイエンドのオフィスビル、住宅街、その他の公共の場所で広く使用できます。
特徴:
消費電力: 電流は100ma未満
検索時間: カードをスワイプしてからドアを開けるまでの時間は0.1秒未満です
発光キーボード: 夜間の操作が簡単
ドアベルインターフェイス: 外部有線ドアベルを接続可能
ドア開閉方法: カード、パスワード、カードとパスワード
独立したパスワード: カードとは関係のないパスワードを使用してドアを開きます
Modify password: ユーザーは自分でパスワードを変更してドアを開けることができます
カード番号の削除: カードを紛失した後にキーボードを使用してカード番号を削除し、セキュリティ上のリスクを完全に排除します
防水グレード: エポキシ樹脂ポッティングパッケージ。 適し
動作温度:-40度でスワイプする通常のカード。幅広いエリアに適用可能
カードの追加: ユーザー管理に便利
デュアル周波数操作: ユーザーカードの選択に関する心配はありません。 混合使用が可能です
マシンデータの相互コピー: 1台のマシンを登録し、複数のマシンのデータを共有し、ワークロードを削減します。
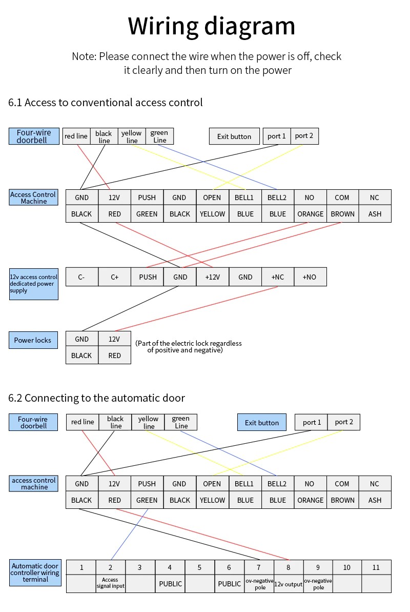
ポート表示製品使用表示
配線図
















